9月28日,由新葡的京官网工业工程与管理系承办的2024年中国大学生机械工程创新创意大赛“时代新材杯”工业工程与精益管理创新赛华东南部区域赛举行。大赛由中国机械工程学会和教育部高等学校工业工程类专业教学指导委员会联合创办,华东南部区域赛为今年首次举办。

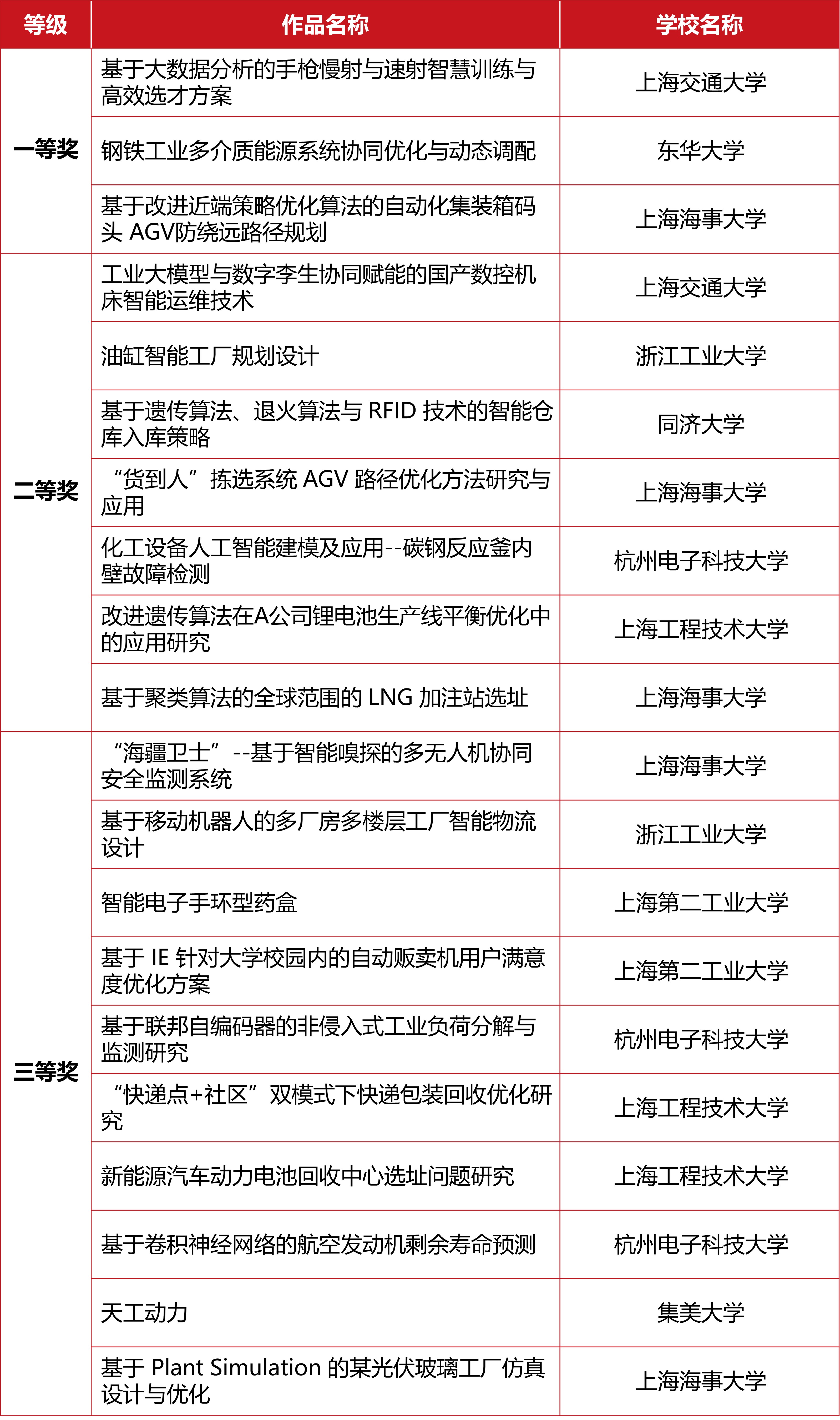
本次区域赛采用线上展示与线下评审相结合的形式,经前期各高校内部选拔,来自上海市、浙江省和福建省的36支参赛队伍参加区域赛答辩。答辩过程按照本科生组(28支队伍)和研究生组(8支队伍)分别进行。各参赛队伍详细展示了参赛作品的设计理念,体现了工业工程与精益管理研究方法解决产业实践问题的创新性和独特性。活动评选出本科生组一等奖3项、二等奖7项、三等奖10项,研究生组一等奖1项、二等奖2项、三等奖3项。
本次比赛力求深入推进我国工业工程与精益管理创新方法技术的普及与应用,拓宽大学生的科技创新视野,为高校师生和社会各界搭建工业工程与精益管理创新成果的展示和经验交流平台。
获奖名单如下:
本科生组

研究生组

